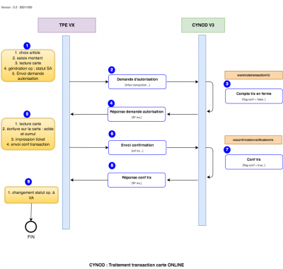
Traitement d'une transaction normale en online sans exception
Le partenaire envoie une demande d'autorisation de transaction carte. La demande est identifiée par le numéro de la transaction, le numero de carte.
Les principaux attributs de la demande sont :
- Le numéro de la transaction
- Le numéro de la carte
- Le numéro du terminal
- Le montant de la transaction
- Le userGenerated
- Le solde online
En réponse :
- Message confirmant la validation de la demande d'autorisation online (Numero trx, numero carte..)
Tous les messages échangés seront au format xml
Règles de gestion :
- Une transaction carte peut passer en online ou en offline.
