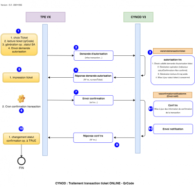
Traitement d'une transaction ticket normale en online sans exception
Le partenaire envoie une demande d'autorisation de transaction ticket. La demande est identifiée par le numéro de la transaction, le numero de ticket. La demande d'autorisation n'aboutie pas un timeout survient lors de la réponse au terminal.
Les principaux attributs de la demande sont :
- numeroTransaction
- nnumeroTicket
- isFirstConso
- montanntTransaction
- dateTransaction
- ….
En réponse :
- Message confirmant la validation de la demande d'autorisation online (Numero trx, numero ticket..)
Tous les messages échangés seront au format xml
Règles de gestion :
- Une transaction ticket domestique peut passer en online ou en offline.
