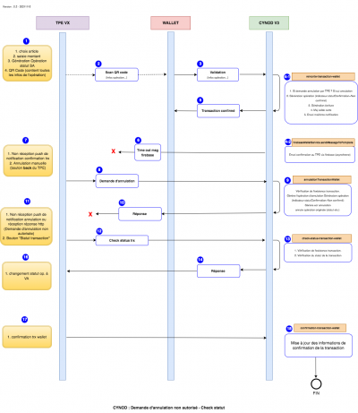
Traitement demande d'annulation non autorisée d'une transaction Wallet suite à une validation côté wallet
Le partenaire envoie une demande d'annulation. La demande est identifiée par le numéro de la transaction.
Les principaux attributs de la demande sont :
- numeroTransaction
- userGenerated
- imei
- registreId
En réponse :
- Non envoi push de notification
- L'impression se fera ensuite en tâche différée
Tous les messages échangés seront au format json
Règles de gestion :
- Une demande d'annulation soumise en double sera rejetée
