Ceci est une ancienne révision du document !
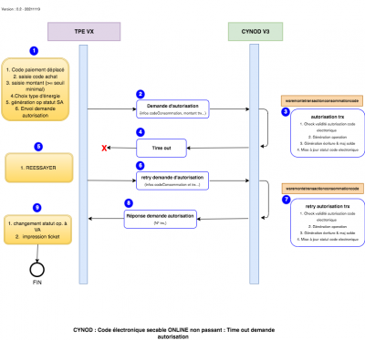
Traitement d'une transaction consommation code électronique sécable en online non passant time out demande autorisation.
Le partenaire envoie une demande d'autorisation de transaction consommation code électronique. La demande est identifiée par le numéro de la transaction.
Les principaux attributs de la demande sont :
- numeroTransaction
- codeConsommation
- numéroTerminal
- montantTransaction
- userGenerated
- isFirstConso
En réponse :
- Pas de retour du serveur (La connexion est coupée).
Tous les messages échangés seront au format xml.
Règles de gestion :
- Une transaction consommation code électronique passe uniquement en online.
- Le montant de la transaction doit être supérieur ou égal au montant minimal paramétré.
