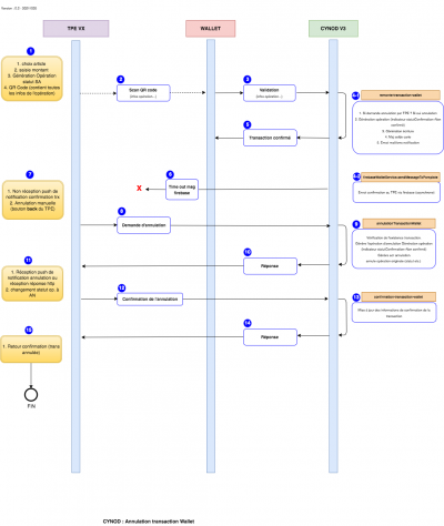
Traitement annulation d'une transaction Wallet suite à un timeOut de l'envoi confirmation au TPE via firebase (asynchrone)
Le partenaire envoie une demande d'annulation. La demande est identifiée par le numéro de la transaction.
Les principaux attributs de la demande sont :
- numeroTransaction
- userGenerated
- imei
- registreId
En réponse :
- Envoi push de notification
Tous les messages échangés seront au format json
Règles de gestion :
- Une demande d'annulation soumise en double sera rejetée
